Folie
Welk folie je nodig hebt, is afhankelijk van de specifieke eisen en omstandigheden van jouw project. Wil je weten welke folie je het beste kunt gebruiken? Maak eenvoudig je keuze met behulp van onderstaande foliewijzer!
-
Reeds in winkelwagen0) ? 'Vanaf' : 'Nu'; " >Nu 17,73 per rolNu 14,65 per rol
-
- Boven 2.000 gratis verzending
- Direct een scherpe prijs
- Compleet voor elk project
-
Luchtdicht BouwenReeds in winkelwagen0) ? 'Vanaf' : 'Nu'; " >Vanaf 47,42 per rolVanaf 39,19 per rol
-
- Boven 2.000 gratis verzending
- Direct een scherpe prijs
- Compleet voor elk project
-
Luchtdicht BouwenReeds in winkelwagen0) ? 'Vanaf' : 'Nu'; " >Vanaf 39,41 per rolVanaf 32,57 per rolPrijs gebaseerd op 5 rollen
-
- Boven 2.000 gratis verzending
- Direct een scherpe prijs
- Compleet voor elk project
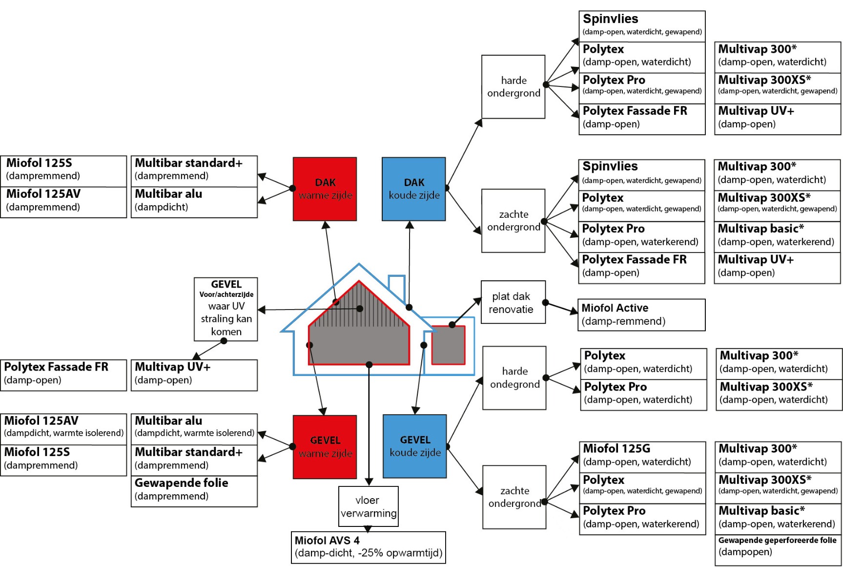
Bescherm je constructie met de juiste soort folie!
Als je bezig gaat met isoleren denk je vaak eerst aan isolatiemateriaal. Logisch, maar je wil natuurlijk niet te maken krijgen met condens- of vochtproblemen en kans op verminderde isolatiewaardes. Het is daarom belangrijk om te werken met folie. Hierdoor voorkom je dat schimmel en houtrot een kans krijgen en houd je jouw leefklimaat gezond. In ons kennisbankartikel: "Wat is het belang van folie?" lees je hier meer informatie over.
Elk deel van je constructie behoeft een ander soort folie voor isolatie. Deze kunnen we onderverdelen in 5 verschillende categorieën:
- Damp-open folie: geeft vocht de kans naar buiten te verdampen;
- Dampremmende folie: voorkomt vocht in de constructie door condensatie van binnenshuis;
- Dampdichte folie: voorkomt vocht in de constructie door condensatie van binnenshuis;
- Klimaat folie: vochtregulerend, zowel damp-open als dampremmend;
- Bouwfolie: als afdek of dampremmende folie of als stucloper;
- Isolatiefolie: thermische isolatie voor je dak, gevel en vloer.
Let op! Folie en isolatiefolie worden vaak met elkaar verward, maar ze hebben verschillende doeleinden. Folie reguleert het vocht in en buiten de woning en behoudt zo de isolatiewaarde van isolatiematerialen. Isolatiefolie houdt de warmte buiten de woning in de zomer en houdt de warmte vast in de winter. Ook het gebruik van de juiste folie tape is daarbij heel belangrijk.
Wat is het verschil tussen de warme- en koude zijde?
Vochtregulerende folies worden aan de binnen- of buitenkant van een constructie toegepast, oftewel de koude- en de warme zijde. De verschillen worden ook duidelijk gemaakt door de kleur van het folie. Folies voor de warme zijde zijn namelijk vaak rood van kleur en de folies voor koude zijde zijn blauw gekleurd.
- Rood isolatie folie
Gebruik dampremmende folies aan de warme zijde van een geïsoleerd dak of van gevelconstructies. Deze dampremmende folies dien je kierdicht aan te brengen. Gebruik hiervoor altijd speciale tape. Bij toepassing in zwembaden, sauna’s en dergelijke, klimaatklasse 4, kunnen andere folies noodzakelijk zijn. - Blauw isolatie folie
Gebruik waterwerende, damp-open folies aan de koude zijde van je dak-of gevelconstructies. Bij bijzondere dakbedekking zoals staal, bitumen en zink of bij flauwe dakhellingen, <25 graden, kunnen ook andere folies noodzakelijk zijn. Dit geldt ook voor toepassing in sauna’s en zwembaden met klimaat klasse 4. Vraag onze productspecialist naar de mogelijkheden.
Wanneer kies je welke folie?
Soms is het lastig om te bepalen wanneer je nou welk folie nodig hebt. In onderstaand schema is eenvoudig af te leiden wanneer je nou welk folie toepast. Bekijk per toepassingsgebied de mogelijkheden.

Wil je meer weten over wanneer je welke variant folie je moet gebruiken? Lees dan ons kennisbankartikel 'wanneer gebruik je welke folie?'
Wanneer kies je voor UV-bestendige folie?
In sommige gevallen is het van belang om te kiezen voor een UV-bestendige folie. Dit geldt als je folie nodig hebt in een ‘open gevel’ of als je Oude Holle dakpannen gaat verwerken. Bij deze toepassingen heb je namelijk erg veel invloed van de zon en is een UV-bestendig soort, zoals polytex Fassade FR noodzakelijk.
Wat is de Sd-waarde van folie?
Gemiddelde Sd-waarde per type folie
| ✅ Dampremmende folie: 20m tot 100m | ✅ Dampdichte folie: 100 of hoger |
| ✅ Damp-open folie: 0m tot 20m |
Bestel jouw folie bij Sleiderink Bouwmaterialen!
Op zoek naar de perfecte folie voor jouw isolatieproject? Bestel dan jouw folie bij Sleiderink! Wij bieden een breed assortiment voor verschillende toepassingsgebieden. Voeg de folie daarom snel toe aan je winkelwagen en profiteer van onze scherpe prijzen en levering. Heb je nog vragen of wil je advies? Bel 0541 - 354 444 of neem contact met ons op via het contactformulier!





